国家档案局办公室 财政部办公厅 商务部办公厅 国家税务总局办公厅关于印发《电子发票全流程电子化管理指南》的通知
各省、自治区、直辖市档案局、财政厅(局)、商务厅(委、局),各副省级城市、新疆生产建设兵团档案局、财政局、商务局,国家税务总局各省、自治区、直辖市、副省级城市税务局,各有关中央企业、有关单位:
为进一步推进电子发票应用和推广实施工作,助力国家数字经济发展,国家档案局会同财政部、商务部、国家税务总局总结三批增值税电子发票电子化报销、入账、归档试点经验,依据国家相关法律法规和标准规范,编制形成了《电子发票全流程电子化管理指南》。
现印发给你们,供各单位在电子发票开具、接收、报销、入账、归档全流程管理过程中参考。
附件:电子发票全流程电子化管理指南
国家档案局办公室 财政部办公厅
商务部办公厅 国家税务总局办公厅
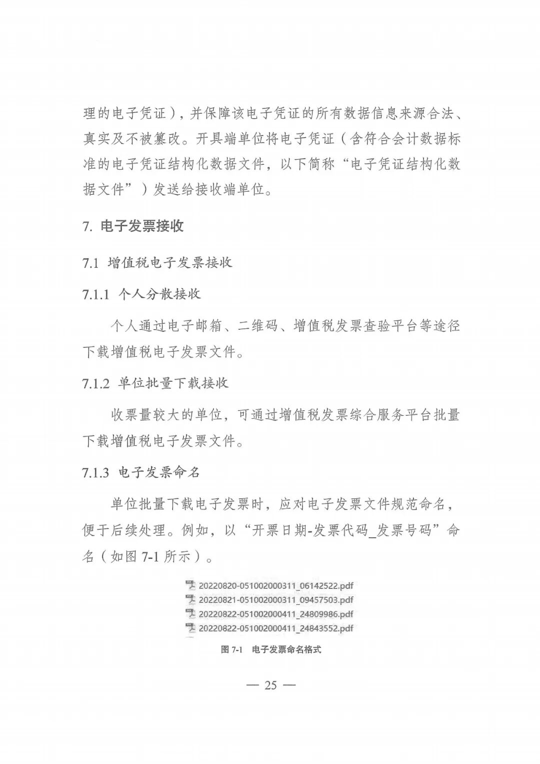
2023年2月6日
电子发票全流程电子化管理指南附件如下(点击阅读原文下载):
地 址:http://zhonghuihn.com/home-newsinfo-id-953.html
0371-63336537
0379-63123775/63123770
郑州办公室:河南自贸试验区郑州片区(郑东)金水东路85号雅宝东方国际广场3号楼15层1502号
洛阳办公室:河南洛阳新区开元大道248号五洲大厦712
